Investigación de Métodos Mixtos¶
En el ámbito de la investigación, durante mucho tiempo han existido dos paradigmas principales: la investigación cuantitativa, que utiliza números y estadísticas como herramientas, y busca mediciones objetivas y sistemáticas de fenómenos sociales y naturales; y la investigación cualitativa, que se centra en el lenguaje y el contexto, explorando los significados profundos de las experiencias humanas. La primera persigue objetividad y universalidad, mientras que la segunda busca profundidad y significado. Sin embargo, cada vez más investigadores descubren que cualquier método individual es como un ciego que toca un elefante, solo percibiendo una parte de la realidad. La Investigación de Métodos Mixtos surgió no como una simple suma de dos métodos, sino como una filosofía de investigación más madura y sabia.
Su idea central es integrar estratégica y sistemáticamente datos cuantitativos y cualitativos junto con sus métodos de análisis dentro de un mismo proyecto de investigación, con el fin de obtener una comprensión más completa, profunda y multidimensional que cualquier método individual podría proporcionar. Se cree que los números pueden revelar la amplitud de los patrones, mientras que las historias pueden revelar la profundidad detrás de esos patrones. La combinación de ambos puede hacer que las conclusiones de la investigación sean más sólidas e iluminadoras.
¿Por qué mezclar? El efecto sinérgico de la investigación¶
El atractivo de la investigación de métodos mixtos radica en su capacidad para lograr un efecto sinérgico de "1+1>2". Dependiendo del propósito de la integración, su valor fundamental se refleja principalmente en los siguientes aspectos:
-
Triangulación: Es el propósito más común. Consiste en utilizar datos de un método para verificar o respaldar conclusiones obtenidas a partir de otro método. Si los resultados de una encuesta cuantitativa y los hallazgos de entrevistas cualitativas se corroboran mutuamente, la fiabilidad de las conclusiones de la investigación se verá considerablemente reforzada.
-
Complementariedad: Utilizar las fortalezas de un método para compensar las debilidades del otro. Por ejemplo, emplear entrevistas cualitativas para explicar profundamente una relación estadística inesperada hallada en una encuesta cuantitativa, permitiéndonos conocer no solo el "qué", sino también el "por qué".
- Desarrollo: Utilizar los hallazgos de un método para guiar la implementación de otro. Por ejemplo, realizar primero entrevistas cualitativas exploratorias para identificar temas y variables clave, y luego diseñar un cuestionario para una encuesta a gran escala basado en esos hallazgos.
- Iniciación: Cuando la investigación cuantitativa y cualitativa producen resultados contradictorios o paradójicos, esto en sí mismo constituye un descubrimiento valioso y significativo. Puede desafiar teorías existentes e inspirar nuevos planteamientos e investigaciones más profundas.
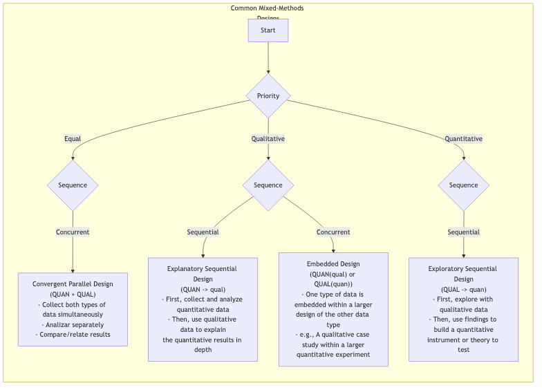
Tipos principales de diseños de métodos mixtos¶
La investigación de métodos mixtos cuenta con diversos patrones de diseño, entre los cuales los tres principales son:

Cómo llevar a cabo una investigación de métodos mixtos¶
-
Determinar la necesidad de la investigación En primer lugar, aclare por qué un solo método es insuficiente para responder a su pregunta de investigación. ¿Cuál es el propósito de combinar métodos? ¿Es para verificación, complementariedad, desarrollo o iniciación? Una justificación clara es un requisito previo para el éxito.
-
Elegir el diseño mixto adecuado Basándose en el propósito y preguntas de investigación, seleccione el patrón de integración más adecuado. ¿Se trata de un diseño simultáneo (diseño convergente) o secuencial (diseño secuencial)? ¿Cuál método debe preceder al otro?
-
Recopilar y analizar datos por etapas Según el diseño elegido, ejecute sistemáticamente la recopilación y análisis de datos en cada etapa. Esto requiere que los investigadores dominen tanto las habilidades de investigación cuantitativa como cualitativa.
-
Fase clave de integración Esta es la parte central y más desafiante de la investigación de métodos mixtos. Necesita conectar significativamente dos tipos de datos diferentes en el "punto de integración". Esto podría implicar comparar ambos en la discusión de resultados, o utilizar datos cualitativos para explicar grupos específicos en los datos cuantitativos, o construir ítems para encuestas cuantitativas basándose en hallazgos cualitativos.
-
Sacar conclusiones integradas Las conclusiones finales no deberían ser una simple enumeración de hallazgos cuantitativos y cualitativos, sino que deberían representar ideas integradas más profundas y multidimensionales, surgidas de la interacción y fusión de ambos métodos.
Casos de aplicación¶
Caso 1: Evaluación de un nuevo programa de beneficios para empleados
- Situación: Una empresa lanzó un nuevo beneficio de trabajo flexible y desea evaluar su eficacia de manera integral.
-
Aplicación (Diseño secuencial explicativo: QUAN → qual):
-
Fase cuantitativa: La empresa distribuyó primero un cuestionario anónimo a todos los empleados, recopilando datos cuantitativos sobre la frecuencia de uso del nuevo beneficio, la satisfacción laboral, el estrés en el trabajo, etc. Los datos mostraron que la satisfacción general aumentó significativamente, pero el aumento en la satisfacción entre los ingenieros no fue evidente.
-
Fase cualitativa: Para explicar este hallazgo "inesperado", los investigadores realizaron entrevistas en profundidad con 10 ingenieros. Las entrevistas revelaron que debido a la especificidad de los ciclos de proyecto, los ingenieros encontraron difícil beneficiarse realmente del trabajo flexible, y en cambio, los costos de comunicación aumentaron debido a la necesidad de colaborar con colegas que seguían horarios no flexibles.
-
Conclusión integrada: El nuevo beneficio fue generalmente exitoso, pero se necesitan diseñar medidas de apoyo más específicas para ciertos puestos (por ejemplo, ingenieros).
-
Caso 2: Desarrollo de una aplicación social para la Generación Z
- Situación: Un equipo de emprendedores quiere desarrollar un producto social que realmente atraiga a la Generación Z.
-
Aplicación (Diseño secuencial exploratorio: QUAL → quan):
-
Fase cualitativa: El equipo realizó primero un estudio de "etnografía digital" durante un mes con 20 usuarios de la Generación Z, observando e entrevistando profundamente sus comportamientos sociales en línea, sistemas de jerga y necesidades sociales fundamentales. El estudio encontró que "interacción social sin presión" e "identidad de círculo" eran dos necesidades fundamentales.
-
Fase cuantitativa: Con base en estos hallazgos cualitativos, el equipo diseñó un cuestionario para una encuesta a gran escala con el fin de verificar la universalidad de estas necesidades y probar la atractividad de varios conceptos del producto desarrollados a partir de ellas (por ejemplo, "mensajería efímera", "emparejamiento por círculos de interés"). Los resultados mostraron que la función de "emparejamiento por círculos de interés" recibió la mayor expectativa.
-
Conclusión integrada: El núcleo del producto debería centrarse en el "emparejamiento por círculos de interés" e incorporar una filosofía de diseño "sin presión".
-
Caso 3: Investigación sobre el impacto del cambio climático en los medios de vida de los agricultores
- Situación: Una organización internacional de desarrollo quiere comprender el impacto específico del cambio climático en agricultores pequeños de una determinada región.
-
Aplicación (Diseño convergente: QUAN + QUAL):
-
El equipo de investigación realizó simultáneamente dos tareas: por un lado, recopiló y analizó datos meteorológicos y de rendimiento de cultivos de la región durante los últimos 20 años (cuantitativo); por otro lado, se adentró en las aldeas y realizó entrevistas en profundidad con agricultores mayores, escuchando sus experiencias sobre cambios climáticos, estrategias de afrontamiento y preocupaciones sobre el futuro (cualitativo).
-
Integración: En el informe final, se presentaron junto con las curvas de disminución del rendimiento (cuantitativo) las historias llenas de emociones y sabiduría de vida de los agricultores mayores (cualitativo), revelando poderosamente la gravedad del cambio climático y proporcionando evidencia sólida para los responsables de políticas.
-
Ventajas y desafíos de la investigación de métodos mixtos¶
Ventajas principales
- Integral y profunda: Permite ver simultáneamente la "visión general" y el "acercamiento" de un problema, lo que lleva a conclusiones más convincentes.
- Mayor credibilidad: La verificación mutua entre diferentes métodos (triangulación) puede mejorar considerablemente la fiabilidad de las conclusiones de la investigación.
- Respuestas a preguntas más complejas: Puede abordar preguntas de investigación multilayer y complejas que métodos individuales no pueden manejar.
Desafíos potenciales
- Diseño complejo: Requiere un diseño cuidadoso de los puntos de integración y cronogramas para ambos métodos.
- Demanda de tiempo y recursos: Suele requerir más tiempo, recursos y presupuesto que la investigación con un solo método.
- Altas exigencias de habilidades: Requiere que los investigadores o equipos de investigación dominen ambos paradigmas de investigación, cuantitativo y cualitativo.
- Resultados potencialmente contradictorios: Cuando ambos métodos producen conclusiones inconsistentes, cómo explicarlas e integrarlas se convierte en un desafío importante (aunque también puede ser una oportunidad para grandes descubrimientos).
Extensiones y conexiones¶
- Investigación cuantitativa e Investigación cualitativa: Son los dos módulos básicos constitutivos de la investigación de métodos mixtos. Comprender las bases filosóficas y los detalles técnicos de ambos es un requisito previo para llevar a cabo una investigación de métodos mixtos.
Referencia: John W. Creswell es uno de los académicos más importantes y prolíficos en el campo de la investigación de métodos mixtos. Sus obras, como "Research Design: Qualitative, Quantitative, and Mixed Methods Approaches", son lecturas esenciales tanto introductorias como avanzadas en este campo.